4.4 Vertrauen bei der Beschaffung ist gut - Kontrolle ist besser
Reiter
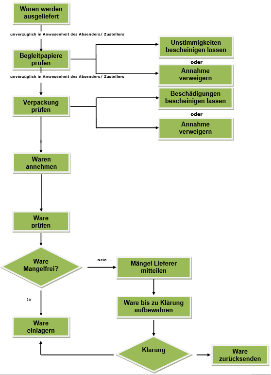
Wareneingangsprüfung

my simpleshow, 2:52 Minuten, 07.10.2017
Die Merkhilfe Wirtschaft, 4:17 Minuten, 16.09.2018
Mangelhafte Lieferung (Schlechtleistung)
Der Verkäufer ist verpflichtet, den verkauften Gegenstand mangelfrei zu liefern. Der Gegenstand darf zum Zeitpunkt des Gefahrenübergangs nicht mit Fehlern behaftet sein, die den Wert oder die Tauglichkeit zum bestimmungsmäßigen Gebrauch mindern oder aufheben. Der Verkäufer trägt die Gewährleistungspflicht für die Mängel der Ware. Auch bei Vertragsabschluss getroffene Versprechen über bestimmte Eigenschaften einer Ware sind hier gemeint, genauso wie Aussagen in Prospekten und Anzeigen.
Mängel an der Ware werden unterschieden in Sachmängel und Rechtsmängel:
Mängel an der Ware werden unterschieden in Sachmängel und Rechtsmängel:
Sach- und Rechtsmängel

Die Merkhilfe Wirtschaft, 5:12 Minuten, 04.11.2018
Mängel im Hinblick auf die Erkennbarkeit

Die Merkhilfe Wirtschaft, 5:12 Minuten, 04.11.2018
Pflichten des Käufers beim zweiseitigen Handelskauf bzgl. der mangelhaften Lieferung
Beim zweiseitigen Handelskauf hat der Käufer folgende Pflichten:
- Prüfungspflicht. Eingegangene Waren sind unverzüglich auf Güte, Menge und Art zu untersuchen. Stellt der Käufer bereits bei der Übergabe Mängel an der Verpackung fest, so macht er einen entsprechenden Vermerk auf dem Lieferschein; die Prüfung der Ware erfolgt meistens nicht in Gegenwart des Frachtführers. Stellt der Käufer schon bei der Übergabe Mängel an der Ware fest, kann er die Annahme verweigern; nimmt er sie trotzdem an, so muss er sich die Rechte aus der Mängelrüge sofort vorbehalten (entsprechender Vermerk).
- Rügepflicht. Offene Mängel sind unverzüglich nach der Prüfung zu rügen, versteckte Mängel unverzüglich nach der Entdeckung, jedoch innerhalb der Gewährleistungsfrist. Diese beträgt gesetzlich grundsätzlich 2 Jahre vom Zeitpunkt der Lieferung an. Bei gebrauchten Sachen kann die Gewährleistungsfrist ausdrücklich auf 1 Jahr verkürzt werden. Ware, die für Bauwerke verwendet wird, unterliegt einer fünfjährigen Gewährleistungsfrist.
- Der Käufer muss die Mängel genau bezeichnen. Allgemeine Hinweise wie „Ware unverkäuflich“, „Ware schlecht“ genügen nicht. Die Mängelrüge ist formfrei. Unterlässt ein Käufer die Rüge von Quantitätsmängeln, so kann er keine Nachlieferung verlangen, wenn zu wenig geliefert wurde, muss aber den Kaufpreis für die bestellte Menge bezahlen, sofern diese berechnet wird. Wurde zu viel geliefert, dann muss er die Mehrlieferung behalten und einen entsprechend höheren Kaufpreis zahlen.
- Aufbewahrungspflicht. Beim Platzkauf kann die beanstandete Ware sofort zurückgeschickt werden, beim Versendungskauf dagegen nicht, um unnötige Transportkosten zu vermeiden. Sie muss dem Verkäufer zunächst zur Verfügung gestellt werden. Bis zu dessen Entscheidung muss sie ordnungsgemäß aufbewahrt werden.
Die Merkhilfe Wirtschaft, 4:15 Minuten, 13.01.2019
Pflichten des Käufers beim Verbrauchsgüterkauf (früher einseitiger Handelskauf) bzgl. der mangelhaften Lieferung
Beim Verbrauchsgüterkauf (früher einseitiger Handelskauf, bei dem ein Verbraucher von einem Unternehmer eine bewegliche Sache kauft) und
Bürgerlichen Kauf gelten folgende Abweichungen:
Bürgerlichen Kauf gelten folgende Abweichungen:
- Der Käufer muss nicht unverzüglich prüfen.
- Er muss den Mangel nicht unverzüglich rügen, sondern kann die Rüge bei offenen und versteckten Mängeln innerhalb der Gewährleistungsfrist vorbringen.
- Zeigt sich innerhalb von 6 Monaten seit Gefahrenübergang ein Sachmangel, muss der Käufer nicht beweisen, dass die Sache einen Mangel hatte (Beweislastumkehr)
Die Merkhilfe Wirtschaft, 4:15 Minuten, 13.01.2019
Rechte des Käufers aus mangelhafter Lieferung
Vorrangige Rechte:
Nachrangige Rechte können dann in Anspruch genommen werden, wenn die Nacherfüllung nicht gelingt oder verweigert wurde.
- Recht auf Nacherfüllung. Liegt ein Mangel vor, kann der Käufer zunächst wählen zwischen Nachbesserung, also Reparatur, oder Ersatzlieferung (neue Sache). Es sei denn, dies wäre dem Verkäufer unmöglich oder unzumutbar. Wenn also die gewählte Nacherfüllung mit unverhältnismäßigen Kosten verbunden ist, kann sie der Verkäufer verweigern. Die Möglichkeit der Nachbesserung hat der Verkäufer innerhalb einer angemessenen Frist max. zwei Mal, danach wird von erfolgloser Nachbesserung ausgegangen.
Nachrangige Rechte können dann in Anspruch genommen werden, wenn die Nacherfüllung nicht gelingt oder verweigert wurde.
- Recht auf Minderung. Der Käufer kann einen Preisnachlass verlangen, dessen Höhe im angemessenen Verhältnis zum Mangel stehen muss.
- Recht auf Rücktritt. Der Käufer kann den Vertrag rückgängig machen. Dieses Recht kann nicht bei geringfügigen Mängeln genutzt werden. Gegebenenfalls muss der Käufer jedoch Wertersatz leisten für den Gebrauch der Sache zwischen Lieferung und Rücktritt.
- Recht auf Schadenersatz. Der Käufer kann sogar Aufwendungen, die ihm durch den Mangel entstanden sind, geltend machen.
Herr Gerold, 8:34 Minuten, 26.03.2020
Beweislastumkehr (Gewährleistung vs. Garantie)
Grundsätzlich muss der Käufer nicht nur beweisen, dass die Kaufsache mangelhaft ist, sondern auch, dass dieser Mangel bereits vor Gefahrübergang bestand.
Aufgrund von § 476 BGB wird beim Verbrauchsgüterkauf in den ersten sechs Monaten vermutet, dass der Mangel bereits vor Gefahrübergang bestand. Der Verkäufer muss dann beweisen, dass die Sache beim Gefahrübergang mangelfrei war.
Bei einem zweiseitigen Handelskauf muss der Käufer immer beweisen, dass ein Mangel bereits vor Gefahrübergang bestand.
Aufgrund von § 476 BGB wird beim Verbrauchsgüterkauf in den ersten sechs Monaten vermutet, dass der Mangel bereits vor Gefahrübergang bestand. Der Verkäufer muss dann beweisen, dass die Sache beim Gefahrübergang mangelfrei war.
Bei einem zweiseitigen Handelskauf muss der Käufer immer beweisen, dass ein Mangel bereits vor Gefahrübergang bestand.
Bundesministerium der Justiz und für Verbraucherschutz, 2:43 Minuten, 13.12.2016
Herr Gerold, 6:23 Minuten, 23.01.2021
Lieferverzug
Der Verkäufer einer Ware verpflichtet sich, die Leistung wie vereinbart zu erbringen. Dazu gehört die termingerechte Lieferung. Wenn der Verkäufer trotz Mahnung schuldhaft nicht oder nicht pünktlich liefert, spricht man vom Lieferverzug.
Voraussetzungen des Lieferverzuges
Der Schuldner der Ware hat den Verzug verschuldet, d. h. er hat die für einen Kaufmann erforderliche Sorgfaltspflicht nicht beachtet. Dazu gehört die Haftung für fahrlässige Handlungen von Mitarbeitern, z. B. Vergessen von Lieferterminen, Ausfall von Produktionsanlagen etc. (Wenn es sich bei der Ware um Gattungsware handelt, ist die Frage des Verschuldens ohne Bedeutung).
Die Leistung ist fällig und der Schuldner ist gemahnt worden (Der Verzug beginnt mit Zugang der Mahnung). Die Mahnung kann entfallen, wenn der Leistungszeitpunkt kalendermäßig bestimmt oder bestimmbar ist, ein Zweck- oder Fixkauf vorliegt der Schuldner sich selbst in Verzug setzt (Selbstinverzugsetzung), d. h. er erklärt, dass er innerhalb einer anzusetzenden Nachfrist nicht liefern kann.
Hinweis zur Haftung während des Verzuges: Der Schuldner haftet während des Verzuges für Beschädigungen an der geschuldeten Sache, es sei denn, der Schaden wäre auch bei rechtzeitiger Lieferung eingetreten.
Die Leistung ist fällig und der Schuldner ist gemahnt worden (Der Verzug beginnt mit Zugang der Mahnung). Die Mahnung kann entfallen, wenn der Leistungszeitpunkt kalendermäßig bestimmt oder bestimmbar ist, ein Zweck- oder Fixkauf vorliegt der Schuldner sich selbst in Verzug setzt (Selbstinverzugsetzung), d. h. er erklärt, dass er innerhalb einer anzusetzenden Nachfrist nicht liefern kann.
Hinweis zur Haftung während des Verzuges: Der Schuldner haftet während des Verzuges für Beschädigungen an der geschuldeten Sache, es sei denn, der Schaden wäre auch bei rechtzeitiger Lieferung eingetreten.
Der Schuldner der Ware hat den Verzug verschuldet, d. h. er hat die für einen Kaufmann erforderliche Sorgfaltspflicht nicht beachtet. Dazu gehört die Haftung für fahrlässige Handlungen von Mitarbeitern, z. B. Vergessen von Lieferterminen, Ausfall von Produktionsanlagen etc. (Wenn es sich bei der Ware um Gattungsware handelt, ist die Frage des Verschuldens ohne Bedeutung).
Die Leistung ist fällig und der Schuldner ist gemahnt worden (Der Verzug beginnt mit Zugang der Mahnung). Die Mahnung kann entfallen, wenn der Leistungszeitpunkt kalendermäßig bestimmt oder bestimmbar ist, ein Zweck- oder Fixkauf vorliegt der Schuldner sich selbst in Verzug setzt (Selbstinverzugsetzung), d. h. er erklärt, dass er innerhalb einer anzusetzenden Nachfrist nicht liefern kann.
Hinweis zur Haftung während des Verzuges: Der Schuldner haftet während des Verzuges für Beschädigungen an der geschuldeten Sache, es sei denn, der Schaden wäre auch bei rechtzeitiger Lieferung eingetreten.
Die Leistung ist fällig und der Schuldner ist gemahnt worden (Der Verzug beginnt mit Zugang der Mahnung). Die Mahnung kann entfallen, wenn der Leistungszeitpunkt kalendermäßig bestimmt oder bestimmbar ist, ein Zweck- oder Fixkauf vorliegt der Schuldner sich selbst in Verzug setzt (Selbstinverzugsetzung), d. h. er erklärt, dass er innerhalb einer anzusetzenden Nachfrist nicht liefern kann.
Hinweis zur Haftung während des Verzuges: Der Schuldner haftet während des Verzuges für Beschädigungen an der geschuldeten Sache, es sei denn, der Schaden wäre auch bei rechtzeitiger Lieferung eingetreten.
Herr Gerold, 4:39 Minuten, 28.03.2020
my simpleshow, 1:36 Minuten, 11.02.2019
Rechte de Gläubigers beim Lieferverzug
Recht auf Erfüllung des Kaufvertrages.
Setzt der Käufer keine Nachfrist, kann er auf die Erfüllung des Kaufvertrages bestehen. Die Lieferung der Ware zu einem späteren Zeitpunkt ist für den Käufer noch sinnvoll.
Falls dem Käufer wegen der verspäteten Lieferung ein Schaden entstanden ist kann dieser einen Schadensersatz wegen Pflichtverletzung verlangen. Der Schaden wird ihn durch den Lieferer ersetzt, wenn der Schuldner der Leistung (Lieferer) die verspätete Lieferung zu vertreten hat. Beim Vorliegen einer höheren Gewalt (z.B. Naturkatastrophen) hat der Schuldner nicht fahrlässig oder vorsätzlich gehandelt und muss daher auch keinen Schadensersatz leisten.
Rechte des Käufers mit Nachfristsetzung:
Der Käufer gibt zunächst dem Verkäufer die Gelegenheit die Lieferung, innerhalb einer angemessenen zu erbringen.
Selbstinverzugsetzung: Der Lieferant teilt mit, dass er nicht rechtzeitig liefern wird. (Lieferungsverweigerung)
Zweckkauf: Ein Zweckkauf liegt vor, wenn der Kauf zu einem bestimmten Zweck erfolgt, bspw. ein Brautkleid für die Hochzeit. Eine verspätete Lieferung macht somit keinen Sinn mehr, bspw. das Brautkleid wird erst nach der Hochzeit geliefert. In diesem Fall kann der Käufer ohne das Setzen einer Nachfrist vom Kaufvertrag zurücktreten.
Setzt der Käufer keine Nachfrist, kann er auf die Erfüllung des Kaufvertrages bestehen. Die Lieferung der Ware zu einem späteren Zeitpunkt ist für den Käufer noch sinnvoll.
Falls dem Käufer wegen der verspäteten Lieferung ein Schaden entstanden ist kann dieser einen Schadensersatz wegen Pflichtverletzung verlangen. Der Schaden wird ihn durch den Lieferer ersetzt, wenn der Schuldner der Leistung (Lieferer) die verspätete Lieferung zu vertreten hat. Beim Vorliegen einer höheren Gewalt (z.B. Naturkatastrophen) hat der Schuldner nicht fahrlässig oder vorsätzlich gehandelt und muss daher auch keinen Schadensersatz leisten.
Rechte des Käufers mit Nachfristsetzung:
Der Käufer gibt zunächst dem Verkäufer die Gelegenheit die Lieferung, innerhalb einer angemessenen zu erbringen.
- Schadenersatz wegen Verzögerung der Leistung. Dies betrifft Aufwendungen, die der Gläubiger getätigt hat im Vertrauen darauf, dass die Ware pünktlich eintrifft.Rücktritt vom Vertrag. Nach erfolglos verstrichener Nachfrist kann der Gläubiger den Vertrag rückgängig machen.
- Rücktritt vom Vertrag. Nach erfolglos verstrichener Nachfrist kann der Gläubiger den Vertrag rückgängig machen.
- Schadenersatz statt der Leistung. Der Käufer kann zusätzlich zum Rücktritt entstandenen Schaden geltend machen. Die Schadensberechnung erfolgt entweder konkret, d. h. mit entsprechendem Nachweis oder abstrakt. In diesem Fall wird die Schadenshöhe geschätzt, neben dem konkret entstandenen Schaden werden z. B. entgangener Gewinn, zukünftiger Kundenverlust etc. berücksichtigt. Häufig wird bei Vertragsabschluss schon eine Konventionalstrafe als pauschale Schadensberechnung vereinbart.
Selbstinverzugsetzung: Der Lieferant teilt mit, dass er nicht rechtzeitig liefern wird. (Lieferungsverweigerung)
Zweckkauf: Ein Zweckkauf liegt vor, wenn der Kauf zu einem bestimmten Zweck erfolgt, bspw. ein Brautkleid für die Hochzeit. Eine verspätete Lieferung macht somit keinen Sinn mehr, bspw. das Brautkleid wird erst nach der Hochzeit geliefert. In diesem Fall kann der Käufer ohne das Setzen einer Nachfrist vom Kaufvertrag zurücktreten.
Herr Gerold, 4:39 Minuten, 28.03.2020
my simpleshow, 1:36 Minuten, 11.02.2019
Annahmeverzug
Annahmeverzug
Definition Annahmeverzug
Der Käufer nimmt die ordnungsgemäß gelieferte Ware (mängelfrei und zur rechten Zeit am richtigen Ort) nicht oder nicht rechtzeitig an. Das Verschulden des Käufers ist dabei irrelevant , d.h. Gründe für die Nichtannahme sind unerheblich. Es handelt sich in diesem Fall um einen Gläubigerverzug, da Käufer der Gläubiger für die Warenlieferung ist.
Voraussetzungen für Annahmeverzug
- Fälligkeit der Leistung
- Bereitschaft zur vereinbarten Leistungsabgabe (die richtige Ware zum richtigen Zeitpunkt am richtigen Ort)
- Nichtannahme des Käufers
Risikoübergang bei Annahmeverzug
Nach § 300 BGB wird die Haftung des Verkäufers nur noch auf grobe Fahrlässigkeit und Vorsatz eingeschränkt. Ab dem Zeitpunkt des Annahmeverzugs geht auch die Gefahr des zufälligen Untergangs auf den Käufer über. (Der Verkäufer haftet nicht mehr für Schäden an der Ware, die er nicht vorsätzlich oder grob fahrlässig verschuldet hat.)
Rechte des Verkäufers bei Annahmeverzug
Einlagerung auf Kosten und Gefahr des Käufers
Klagen auf Annahme der Ware = Erfüllung des Kaufvertrages
oder
Nachfristsetzen und Selbsthilfeverkauf androhen (um Klageverfahren zu vermeiden)
oder
auf Erfüllung der der Abnahme verzichten (nur mit Zustimmung des Käufers) (--> dann keine Einlagerung)
und
Anspruch auf Ersatz der Mehraufwendungen
Klagen auf Annahme der Ware = Erfüllung des Kaufvertrages
oder
Nachfristsetzen und Selbsthilfeverkauf androhen (um Klageverfahren zu vermeiden)
oder
auf Erfüllung der der Abnahme verzichten (nur mit Zustimmung des Käufers) (--> dann keine Einlagerung)
und
Anspruch auf Ersatz der Mehraufwendungen
Arten und Durchführung des sogenannten „Selbsthilfeverkaufs"
Lernschema mit den Voraussetzungen für und Rechten aus dem Annahmeverzug.
simpleshow video maker, 16.03.2020, 5:56 Minuten
quantitativen und qualitativen Angebotsbergleich
Mithilfe des Angebotsvergleichs wird entschieden, welches der erhaltenen Angebote angenommen wird. Im Rahmen des Angebotsvergleichs unterscheidet man:
- quantitativer Angebotsvergleich: die verschiedenen Bezugspreise werden mithilfe der Bezugskalkulation verglichen.
- qualitativer Angebotsvergleich: unterschiedliche qualitative Kriterien werden verglichen und bei der Entscheidung berücksichtigt.
- Qualität der Güter, sie kann z.B. festgelegt werden durch Qualitätsstandards,
- Lieferungs- und Zahlungsbedingungen;
- Zuverlässigkeit, z.B. Einhaltung zugesagter Liefertermine (Termintreue);
- Lieferfristen, z. B. kurze Lieferzeiten;
- Produktionskapazität, z.B. Lieferfähigkeit auch bei hohen Bestellmengen;
- Serviceleistungen, z.B. ständig erreichbarer Kundendienst
- Behandlung von Reklamationen, z.B. großzügige Handhabung von Garantie und Kulanz
- Flexibilität, z.B. schnelle Reaktion auf Wünsche und Anregungen;
- Unternehmenskultur, z.B. hohe Innovationsfähigkeit, hohe Motivation der Mitarbeiter;
- Standort, z. B. Entfernung und Transportkosten;
- Zertifizierung (EN ISO 9001:2008), d.h., die Lieferanten verfügen über ein Qualitätsmanagementsystem
- Beachtung von Nachhaltigkeitsstandards (z.B. Umweltschutzstandards, Sozialstandards);
- Unternehmensumfeld, vor allem bei ausländischen Lieferanten (z.B. politische Stabilität des betreffenden Landes, Zölle, Infrastruktur, etc.).
Prozubi, 3:01 Minuten, 16.10.2014
Nutzwertanalyse
Bei der Nutzwertanalyse handelt es sich um ein Verfahren zur Beurteilung verschiedener Lieferanten. Dabei werden
- einzelnen Bewertungskriterien erst gewichtet (Prozentsätzen)
- dann werden die Lieferanten nach den Kriterien beurteilt (Punktvergabe) und die einzelnen Bewertungspunkte werden mit den entsprechenden Gewichtungsprozenten multipliziert;
- Teilergebnisse, Gesamtpunktzahlen und Rangordnung werden ermittelt.
wirtconomy, 6:59 Minuten, 08.12.2019
Übungsaufgaben
Bitte warten Sie, bis der Inhalt geladen werden konnte.
Dieser Text ist unter der Lizenz CC BY 4.0 International
Herausgeber: Landesbildungsserver Baden-Württemberg
Quelle: https://www.schule-bw.de/
Herausgeber: Landesbildungsserver Baden-Württemberg
Quelle: https://www.schule-bw.de/
Bitte warten Sie, bis der Inhalt geladen werden konnte.
Dieser Text ist unter der Lizenz CC BY 4.0 International
Herausgeber: Landesbildungsserver Baden-Württemberg
Quelle: https://www.schule-bw.de/
Herausgeber: Landesbildungsserver Baden-Württemberg
Quelle: https://www.schule-bw.de/